tronix website redesign
introduction
Tronix is an African laboratory that focuses on developing hardware-software products with the aim of making them usable, sustainable, accessible, and affordable. The company's goal is to provide people with more control and understanding over the things that affect their lives and businesses through the use of technology such as web, mobile, embedded systems, AI, and data, as well as smart design to simplify daily life. Tronix believes that technology has the power to improve lives and increase freedom.
role
product designer
User research, Competitor research, user persona, information architecture, user flows, wire frames, prototyping, visual design, testing
duration
November 2022 - ongoing
Tools used
Figma, google forms, google docs, Miro
problem statement
Tronix's goal is to help people, brands, organizations, and industries achieve better performance, lower costs, and higher returns through the use of technology. However, their previous website was not an effective representation of this goal and did not provide an aesthetically pleasing or user-friendly experience.
understanding the problem
During the course of this project, I attempted to grasp the objectives that the company hoped to accomplish with the website redesign. To this end, I conducted interviews with the company's stakeholders and a usability test with current users of the website.
interview questions
I conducted interviews with stakeholders to gather information about their needs, goals, and pain points. Some of the questions I asked during the interviews included:
- What is the primary purpose of the website?
- Who are the target users of the website?
- What tasks do you expect users to complete on the website?
- What are the most important elements or features that the website should have?
- How do you envision users navigating the website?
- Have there been any pain points or frustrations with the current website design?
- How does the website fit into your overall business or organizational goals?
- Are there any existing branding or design guidelines that should be taken into consideration for the redesign?
- Are there any specific technologies or platforms that the website should be compatible with?
- Do you have any examples of other websites that you like or dislike, and why?
usability testing
During the usability test, I watched users interacting with the website and identified any problems or difficulties they experienced.
analyzing the problem
- The website is outdated and does not reflect the current branding of the company.
- The website is difficult to navigate, resulting in a poor user experience.
- The website is not optimized for mobile devices, which can lead to a poor user experience for a significant portion of visitors.
- The website is not generating enough leads or conversions.
- The company wants to improve search engine rankings and needs to update the website to be more SEO-friendly.
- The company wants to add new features to the website.
user persona
I developed a persona representing a typical user “James” of the Tronix website who is interested in learning about the company's products and making purchases through the website.

user journey map
I took the additional step of creating a user journey map for James, who simply wants to learn about the company, its products, and make purchases through the website.

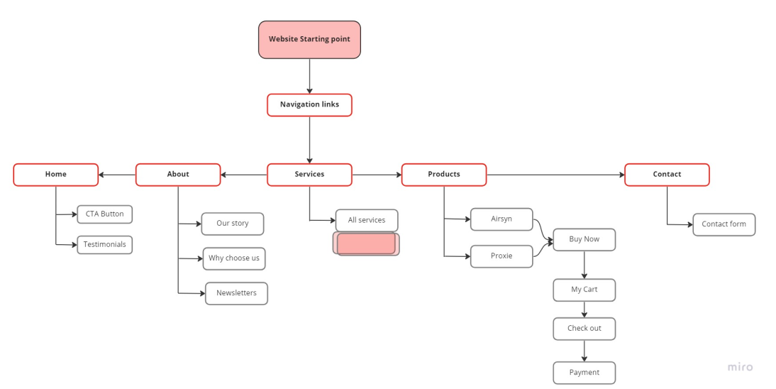
information architecture
I further created an information architecture of the overall framework and navigation of the website.

wireframes
After researching and testing with users to identify their pain points, I created sketches that were reviewed by the team. These sketches were then used to create wireframes.

design
Using the wireframes as a foundation, I developed high-fidelity mockups and prototypes that were reviewed and evaluated by the front-end developers.





